Skip to content

Workflow overviews

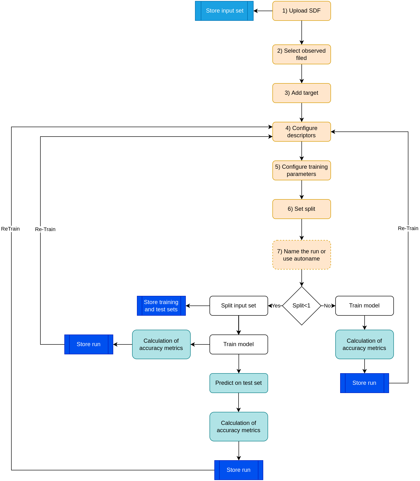
The generic training workflow consists of the following steps

Conformal prediction wrapper executes the following workflow during training

Regression

Classification

The generic test workflow consists of the following steps